Generic selectors
Exact matches only
Search in title
Search in content
Post Type Selectors
Search in posts
Search in pages
Filter by Categories
3D
ecommerce
Education
Inspiration
Market Reports
Media
News
none
Stories
Tech
Tech Talk Podcast
Time Management
Uncategorized
Words
read 5 mins

The Psychology of Perceived Quality: Weight, Texture, Sound, and Visual Cues

Perceived quality is crucial in product development, but because “quality” is a relative and complex concept, it has many definitions. A practical way to understand it is to break it into dimensions like performance, features, reliability, durability, aesthetics, and user perception, all shaped by both sensory input and personal experience.
Perceived Quality
Perceived Quality

Perceived quality plays a central role in product development and often determines whether a design succeeds. To fully grasp Perceived Quality, we first need to explore what “quality” itself means. Yet defining quality is notoriously challenging, and researchers have examined it from numerous perspectives.

Broadly speaking, “quality” functions both as a philosophical idea and a practical, everyday concept. It describes the characteristics of products as well as the performance of individuals, organizations, and even societies. At the same time, quality is inherently relative – its meaning shifts depending on context and the criteria used to evaluate it.

Because of this complexity, scholars have proposed many definitions and models. Different situations call for different interpretations, each with its own advantages and limitations in terms of measurement, usefulness, and relevance. For this reason, a single universal definition of quality is unlikely to exist.

A practical approach is to break quality into separate dimensions and assess each one individually. These dimensions include:

  • Performance (core product characteristics)
  • Features (additional enhancements)
  • Reliability (likelihood of failure)
  • Conformance (alignment with specifications)
  • Durability (expected lifespan)
  • Serviceability (ease and speed of repair)
  • Aesthetics (appearance and finish)
  • Perceived quality (reputation and intangible impressions).

 

Quality Attributes and How Perceptions Form

Building on this foundation, “quality attributes” refer to the functional and psychosocial characteristics of a product. Some attributes emerge through direct interaction and are therefore considered experience attributes. Others become apparent only over time or require expert knowledge, making them credence attributes – durability and reliability fall into this category.

Consumers form perceptions of product quality by combining intrinsic and extrinsic cues with knowledge gained from both experience and credence attributes. Personal preferences and situational factors heavily influence this process, ultimately shaping Perceived Quality.

Quality perception is both a physical and cognitive process. Sensory input typically initiates it, and human senses provide the basis for interpreting product qualities. As a result, sensory experience is fundamental to Perceived Quality.

 

Frameworks for Understanding Product Quality

            1. Garvin’s Framework of Product Quality

Garvin’s framework identifies several independent dimensions of product quality, each contributing to the overall evaluation.

However, the meaning of “perceived quality” varies across disciplines. Engineers assess Perceived Quality by examining sensory characteristics such as touch, smell, sound, taste, and visual appearance. Marketers, on the other hand, focus on psychological mechanisms shaped by brand image, reputation, and communication.

This distinction highlights a key difference from Garvin’s original definition. In his model, perceived quality is tied primarily to subjective impressions like reputation, while aesthetics refers to sensory qualities – how a product looks, feels, sounds, tastes, or smells – and depends on personal judgment.

 

            1. The Perceived Quality Framework (PQF)

Engineers often face a core question: which Perceived Quality attributes should they prioritize to maximize customer satisfaction? Closely related is the challenge of determining how to measure the importance of individual attributes or attribute groups.

Figure 1. Attributes levels of the PQF (source – research.chalmers.se)

To address this, researchers developed the Perceived Quality Framework (PQF), which organizes perceived quality attributes into a structured taxonomy. The Perceived Quality Attributes Importance Ranking (PQAIR) method supports evaluation and decision-making.

The PQF reflects an attribute-focused engineering viewpoint shaped by studies in the automotive industry, where products are highly complex. Within this framework, engineers categorize Perceived Quality attributes according to human sensory systems:

  • Visual quality
  • Tactile quality
  • Auditory quality
  • Olfactory quality
  • Gustatory quality.

This structure helps designers identify relevant attributes and understand how they contribute to Total Perceived Quality (TPQ). Because the framework originated in the automotive sector, it adapts well to complex products and supports deeper analysis when necessary.

 

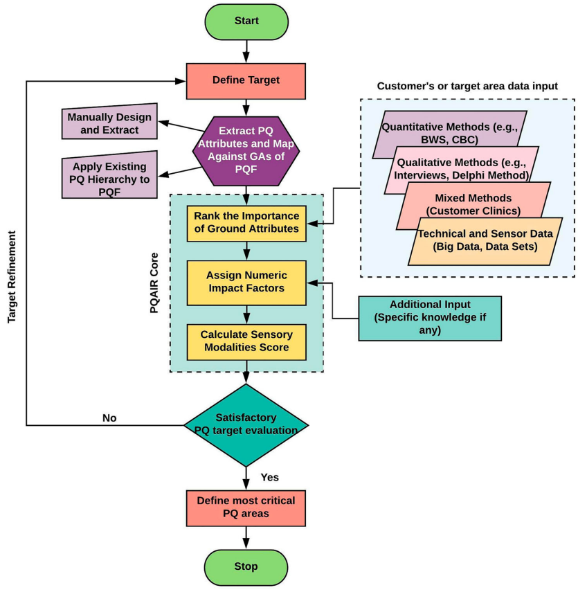
3. The PQAIR Method

The Perceived Quality Attributes Importance Ranking (PQAIR) method helps engineers assess the relative importance of different Perceived Quality attributes. It combines objective measurements with subjective customer evaluations.

Perceived Quality Attributes

Figure 2. PQAIR method analysis procedure (source – research.chalmers.se)

Contact us today to learn how LA NPDT can assist in realizing your project.

At its core, the method requires ranking all identified ground attributes by importance. These rankings may be based on:
• Internal expertise, such as expert assessments
• External data, including surveys, interviews, customer feedback systems, and large datasets

Engineers can also apply the method to specific sensory categories, helping define precise product requirements and improve Perceived Quality outcomes.

 

Sensory-Based Perceived Quality

In real-world settings, consumers rely heavily on sensory input when evaluating products. They often make quick judgments without conscious analysis, using visual, tactile, and auditory cues. These processes strongly influence Perceived Quality.

Color, texture, and material weight immediately shape impressions. These signals extend beyond the product itself, influencing perceptions of brand value and reinforcing judgments about Perceived Quality.

 

First Impressions and Sensory Signals

Human cognition prioritizes speed and efficiency, leading people to form rapid judgments based on limited information. When encountering a product, individuals interpret its visual appearance, texture, and sound almost instantly.

For example, a frosted glass bottle often appears more premium and eco-friendlier than a glossy plastic one, even if both contain the same product.

These sensory cues act as mental shortcuts and shape expectations:
• Visual appeal → shape, color, and finish define initial impressions
• Tactile experience → weight, texture, and materials signal durability and substance
• Sound cues → subtle noises, like a closing lid, suggest strength or fragility

 

Cognitive Biases and Decision-Making

 

  • Early Judgments Beyond the Label

Consumers often form opinions before examining detailed information. Context strongly influences these impressions. A product displayed in a high-end boutique appears more valuable than the same item in a discount store.

While rapid judgment helps people make decisions efficiently, it also increases vulnerability to misleading cues. Design and marketing can mask poor durability or environmental impact, distorting Perceived Quality.

Perceived quality reflects not only physical characteristics but also the meanings consumers attach to them. Brand narratives, pricing strategies, and cultural expectations all shape these interpretations. This effect is especially relevant in sustainability, where visual cues often substitute for deeper evaluation.

Products that look sustainable – natural textures, muted colors, minimalist design – often lead consumers to assume genuine sustainability, even when that assumption is incorrect.

 

  • Mental Shortcuts in Buying Decisions

Consumers simplify decisions using heuristics, such as:
• Trusting brand reputation
• Associating higher prices with better quality
• Responding to repeated marketing exposure

As a result, people often interpret higher prices as indicators of superior materials or craftsmanship, even when no such relationship exists. This creates challenges for sustainable products, which may lack premium pricing or strong marketing support.

Common interpretations include:
• High price → signals better materials, advanced features, exclusivity
• Premium packaging → suggests careful production and brand prestige
• Strong brand → implies reliability and consistent performance
• Attractive design → communicates innovation and thoughtful engineering

 

The Role of Packaging and Design

Packaging and product design significantly influence Perceived Quality by communicating subtle but meaningful cues. Materials, construction, and visual presentation all contribute to these impressions.

For example, simple recyclable packaging often signals responsibility and thoughtful design, while excessive plastic layers may suggest wastefulness.

Design choices also communicate expected product lifespan:
• Durable, repairable designs imply longevity
• Fragile or sealed designs imply disposability

Consumers interpret these signals – often unconsciously – and form expectations accordingly. This link between design and perceived durability is crucial in shaping Perceived Quality in sustainable consumption.

 

Approaches to Perceived Quality in Product Development

Several approaches to perceived quality have emerged:
• Traditional manufacturing approaches often overlook perceived quality
• Marketing approaches emphasize customer perception
• Emotional (affective) engineering focuses on subjective experience
• Robust Design and Geometrically Robust Design address engineering aspects, mainly visual quality

Figure 3. Visual robustness is a part of Appearance Conformance Quality (source – www.diva-portal.org/smash/get)

Despite these developments, researchers still lack a comprehensive engineering approach that integrates Perceived Quality, quantification, and design impact. This gap remains significant in both theory and practice.

Click to rate this post!
[Total: 0 Average: 0]

CONCLUSION

Speaking of perceived quality, we are dealing with a complex, multifaceted adaptive system; a system where a human is the main agent. Therefore, as in any human adaptive system, single all-effective ‘causes’ cannot exist. In this research, we justify the engineering viewpoint regarding perceived quality as an inevitable part of new product development. Making a product with excellent perceived quality is not an extremely difficult task for a product development project today – almost anything related to superior quality can be achieved with increased cost and time investments. The truly challenging task is to reach an optimal perceived quality level based on given boundaries regarding technologies, development time, production systems capabilities, and financial limitations. For that reason, perceived quality must be controlled during all stages of product development.

Subscribe

Dive deep into the dynamic world of new product development with LA NPDT Insights Blog.


Recent Posts

LA New Product Development Team (LA NPDT) specializes in early-stage innovation, from idea generation and product discovery to concept design, prototyping, and manufacturing support. 

LA NPDT partners with startups, entrepreneurs, and growing businesses to turn raw ideas into well-defined, market-ready solutions.

Awards & Recognitions

Upcity Logo, Product Development Firms, LA NPDT
Core77 Logo, Product Development Firms, La NPDT
Innovation Canada Logo, Product Development Firms, LA NPDT
Entrepreneur 360 Logo, Product Development Firms, LA New Product Development Team

Up City

Top Product Design
Company in the US

Core77

Top Product Development
Company in USA

Innovation Canada

Multiple Gold Medals
and Invention Design Awards

99 Firms

Leading Industrial
Design Company

Shopify

Top New Product
Development Company

Entrepreneur 360

Top Product Design
Company in the US

LA New Product Development Team © Since 2015

Born in Louisiana, making impact worldwide.

Receive PDP Example

Please submit your contact info to receive an example of a new product development plan.


Thank you for choosing LA New Product Development Team for your New Product development plan.

If you have any questions or need assistance with your order, please don’t hesitate to contact us.

318-200-0526 | hello@lanpdt.com

Product Development Process, LA NPDT, LA New Product Development Team

Thank you for choosing LA New Product Development Team for your Prior Art Search.

Please fill out the form to submit your order.

Upon successful payment, you will receive an email with a Non-Disclosure Agreement (NDA) and a questionnaire regarding your product idea.

Your privacy and security are paramount to us, so rest assured that your information will be handled with the utmost confidentiality.

Step 1: Fill in your contact and billing details.
Step 2: Review your order summary.
Step 3: Submit payment.

After your payment is processed, please check your email for the NDA and questionnaire. Completing these documents promptly will allow us to start your Prior Art Search without delay.


If you have any questions or need assistance with your order, please don’t hesitate to contact us.

318-200-0526 | hello@lanpdt.com

Thank you for choosing LA New Product Development Team for your Prior Art Search.

Please fill out the form to submit your order.

Upon successful payment, you will receive an email with a Non-Disclosure Agreement (NDA) and a questionnaire regarding your product idea.

Your privacy and security are paramount to us, so rest assured that your information will be handled with the utmost confidentiality.

Step 1: Fill in your contact and billing details.
Step 2: Review your order summary.
Step 3: Submit payment.

After your payment is processed, please check your email for the NDA and questionnaire. Completing these documents promptly will allow us to start your Prior Art Search without delay.


If you have any questions or need assistance with your order, please don’t hesitate to contact us.

318-200-0526 | hello@lanpdt.com

Thank you for choosing LA New Product Development Team for your Prior Art Search.

Please fill out the form to submit your order.

Upon successful payment, you will receive an email with a Non-Disclosure Agreement (NDA) and a questionnaire regarding your product idea.

Your privacy and security are paramount to us, so rest assured that your information will be handled with the utmost confidentiality.

Step 1: Fill in your contact and billing details.
Step 2: Review your order summary.
Step 3: Submit payment.

After your payment is processed, please check your email for the NDA and questionnaire. Completing these documents promptly will allow us to start your Prior Art Search without delay.


If you have any questions or need assistance with your order, please don’t hesitate to contact us.

318-200-0526 | hello@lanpdt.com

[arve url="https://lanpdt.com/wp-content/uploads/2023/06/003-Jared-Short.mp4" ]